7ÔÂ6ÈÕ£¬¹ú¼Ò·¢¸ÄίÐû²¼¡¶¹ØÓÚÔöÇ¿»ù´¡ÉèÊ©½¨ÉèÏîÄ¿ÖÎÀíÈ·±£¹¤³ÌÄþ¾²ÖÊÁ¿µÄ֪ͨ¡·£¬±¾Í¨Öª×ÔÓ¡·¢Ö®ÈÕÆðÊ©ÐС£
Ñϸñ¹¤³ÌÔì¼ÛºÍ½¨Éè×ʽðÖÎÀí
ÏîÄ¿ÕбêͶ±êÈ·¶¨µÄÖбê¼Û¸ñÒªÌåÏÖºÏÀíÔì¼ÛÒªÇ󣬶žøÔì¼Û¹ýµÍ´øÀ´µÄÄþ¾²ÖÊÁ¿ÎÊÌâ¡£
Õþ¸®Í¶×ÊÏîÄ¿ËùÐè×ʽðÓ¦µ±Æ¾¾Ý¹ú¼ÒÓйػ®¶¨È·±£Âäʵµ½Î»£¬²»µÃÓÉÊ©¹¤µ¥Î»µæ×ʽ¨É裬²»µÃËæÒâËõ¼õÕþ¸®Í¶×ʼƻ®Ã÷È·µÄͶ×ʹæÄ£¡£
ÑϽû×ªÒÆ¡¢ÇÖÕ¼¡¢Å²ÓÃÕþ¸®Í¶×Ê×ʽð¡£
¹ØÓÚÍÏÇ·¹¤³Ì¿î£¬Èý·ÝÖÐÑëÎļþÇëÊպã¬ÑÓÉìÔĶÁ£ºÇë°ÑÕâÈý·ÝÖÐÑëÎļþת¸ø»¹ÔÚÍÏÇ·¹¤³Ì¿îµÄ»ú¹Ø/µ¥Î»£¡


Ñϰѳ¬¸ß²ã½¨ÖþÉó²é¹Ø
¶Ô100Ã×ÒÔÉϽ¨ÖþÓ¦ÑϸñÖ´Ðг¬Ï޸߲㽨Öþ¹¤³Ì¿¹ÕðÉè·ÀÉóÅúÖÆ¶È£¬Óë¶¼»á¹æÄ£¡¢¿Õ¼ä±ê×¼ÏàÊÊÒË£¬ÓëÏû·À¾ÈÔ®ÄÜÁ¦ÏàÆ¥Å䣻
ÑϸñÏÞÖÆÐ½¨250Ã×ÒÔÉϽ¨Öþ£¬È·Ð轨ÉèµÄ£¬Òª½áºÏÏû·ÀµÈרÌâÂÛÖ¤½øÐн¨Öþ¼Æ»®Éó²é£¬²¢±¨×¡·¿³ÇÏ罨É貿±¸°¸£»
²»µÃн¨500Ã×ÒÔÉϳ¬¸ß²ã½¨Öþ¡£
¹ØÓÚ½¨ÖþÏ޸ߣ¬×¡½¨²¿½üÆÚÐû²¼¡¶¹ØÓÚÔöÇ¿ÏØ³ÇÂÌÉ«µÍ̼½¨ÉèµÄÒâ¼û¡·£¬ÑÓÉìÔĶÁ£º
ס½¨²¿µÈ15²¿·Ö·¢ÎÄ£ºÏسÇн¨×¡Õ¬×î¸ß²»Áè¼Ý18²ã£¡ÒÔ6²ãΪÖ÷£¡´ËǰÒѶÔסլÏÞ¸ß80Ã×£¡
ÑϸñÂäʵ¡°ÏîÄ¿ËÄÖÆ¡±
ÂäʵÏîÄ¿·¨ÈËÔðÈÎÖÆ£¬ÏîÄ¿µ¥Î»ºÍ·¨¶¨´ú±íÈ˶ÔÏîÄ¿½¨ÉèµÄÄþ¾²ÖÊÁ¿¸º×ÜÔð¡£
ÂäÊÃ÷ÈÕбêͶ±êÖÆ£¬Æ¾¾Ý¡¶ÕбêͶ±ê·¨¡·¡¶±ØÐëÕбêµÄ¹¤³ÌÏîÄ¿»®¶¨¡·¡¶±ØÐëÕбêµÄ»ù´¡ÉèÊ©ºÍ¹«ÓÃÊÂÒµÏîÄ¿¹æÄ£»®¶¨¡·µÈÒªÇó×öºÃÏîÄ¿ÕÐͶ±êÊÂÇ飬²¢½«Ç¿ÖÆÐÔÄþ¾²ÖÊÁ¿±ê×¼µÈ×÷ΪÕбêÎļþµÄʵÖÊÐÔÒªÇóºÍÌõ¼þ¡£
Âäʵ¹¤³Ì¼àÀíÖÆ£¬¼àÀíµ¥Î»ÒªÈÏÕæÂÄÐмàÀíÖ°Ôð£¬ÌرðÒªÔöÇ¿¶ÔÒªº¦¹¤Ðò¡¢ÖØÒª²¿Î»ºÍÒþ±Î¹¤³ÌµÄ¼à¶½¼ì²é¡£
ÂäʵÌõÔ¼ÖÎÀíÖÆ£¬½¨É蹤³ÌµÄ¿±²ìÉè¼Æ¡¢Ê©¹¤¡¢É豸ÖÊÁϲɹººÍ¹¤³Ì¼àÀíµÈÒªÒÀ·¨¶©Á¢ÌõÔ¼£¬²¢Ã÷È·Äþ¾²ÖÊÁ¿ÒªÇóÒÔ¼°Î¥Ô¼ÔðÈεȡ£
¸½ÔÎÄ£º

¹ú¼ÒÉú³¤¸ïÐÂί¹ØÓÚÔöÇ¿»ù´¡ÉèÊ©½¨Éè
ÏîÄ¿ÖÎÀí È·±£¹¤³ÌÄþ¾²ÖÊÁ¿µÄ֪ͨ
·¢¸ÄͶ×ʹ桲2021¡³910ºÅ
¸÷Ê¡¡¢×ÔÖÎÇø¡¢Ö±Ï½Êм°¼Æ»®µ¥ÁÐÊС¢Ð½®Éú²ú½¨Éè±øÍÅÉú³¤¸ïÐÂί£º
½üÄêÀ´£¬¸÷µØ·½²»¾øÔöÇ¿»ù´¡ÉèÊ©µÈÁìÓò½¨ÉèÏîÄ¿ÖÎÀí£¬¹¤³ÌÄþ¾²ÖÊÁ¿Ë®Æ½²»¾øÌá¸ß¡£µ«ÈÔÓÐһЩÏîÄ¿ÖÎÀí²»ÑÏ£¬Ïà¹ØÖÎÀí»®¶¨Âäʵ²»µ½Î»£¬Ôì³É¹¤³ÌÖÊÁ¿Ï½µ¡¢Äþ¾²Òþ»¼Ôö¼Ó¡£Îª½øÒ»²½ÔöÇ¿»ù´¡ÉèÊ©½¨ÉèÏîÄ¿ÖÎÀí£¬¼á³ÖÖÊÁ¿µÚÒ»£¬°ü¹ÜÈËÃñȺÖÚÉúÃü¹¤ÒµÄþ¾²£¬ÏÖ¾ÍÓйØÊÂÏî֪ͨÈçÏ£º
Ò»¡¢ÔöÇ¿ÏîÄ¿ÉóºË°Ñ¹Ø
£¨Ò»£©¹æ·¶ÂÄÐÐÏîÄ¿ÉóÅú£¨Åú×¼¡¢±¸°¸£©³ÌÐò¡£Ñϸñƾ¾Ý¡¶Õþ¸®Í¶×ÊÌõÀý¡·¡¶ÆóҵͶ×ÊÏîÄ¿Åú×¼ºÍ±¸°¸ÖÎÀíÌõÀý¡·µÈÓйػ®¶¨£¬ÂÄÐÐͶ×ÊÏîÄ¿ÉóÅú£¨Åú×¼¡¢±¸°¸£©³ÌÐò¡£Õþ¸®Í¶×ÊÏîĿҪƾ¾Ý¹ú¼ÒÓйػ®¶¨±¨ÅúÏîÄ¿½¨ÒéÊé¡¢¿ÉÐÐÐÔÑо¿±¨¸æ¡¢¿ª¶ËÉè¼Æ¡£ÆóҵͶ×ÊÏîĿҪƾ¾Ý¡¶Õþ¸®Åú×¼µÄͶ×ÊÏîĿĿ¼¡·µÈÓйػ®¶¨£¬ÂÄÐÐÅú×¼»ò±¸°¸ÊÖÐø¡£Î´°´»®¶¨ÂÄÐÐÉóÅú£¨Åú×¼¡¢±¸°¸£©³ÌÐò¡¢²»Çкϻ®¶¨µÄ½¨ÉèÌõ¼þµÄÏîÄ¿£¬²»µÃ¿ª¹¤½¨Éè¡£
£¨¶þ£©ÔÚǰÆÚÊÂÇé½×¶Î½øÒ»²½ÔöÇ¿¹¤³ÌÖÊÁ¿ÖÎÀí¡£ÏîÄ¿µ¥Î»Ó¦µ±Ìá¸ßÏîĿǰÆÚÊÂÇéÖÊÁ¿£¬È·±£ÏîÄ¿½¨ÒéÊé¡¢¿ÉÐÐÐÔÑо¿±¨¸æ¡¢¿ª¶ËÉè¼Æ¡¢ÏîÄ¿ÉêÇ뱨¸æµÈÎļþµÄÉî¶ÈµÖ´ï»®¶¨µÄÒªÇ󡣼ƻ®Ñ¡Ö·½×¶ÎÒªÓÅ»¯¹¤³Ìѡַ¼Æ»®£¬¾¡Á¿ÖÆÖ¹Î£º¦½Ï´óµÄÃô¸ÐÇøÓò¡£¿ÉÐÐÐÔÑо¿±¨¸æÒª¶ÔÉæ¼°¹¤³ÌÄþ¾²ÖÊÁ¿µÄÖØ´óÎÊÌâ½øÐÐÉîÈëÆÊÎö¡¢ÆÀ¼Û£¬Ìá³öÓ¦¶Ô¼Æ»®¡£¿ª¶ËÉè¼ÆÒªÑϸñÖ´Ðй¤³Ì½¨ÉèÇ¿ÖÆÐÔ±ê×¼£¬Ìá³öÄþ¾²ÖÊÁ¿·À»¤²½·¥£¬²¢¶ÔÊ©¹¤¼Æ»®Ìá³öÏàÓ¦ÒªÇó¡£
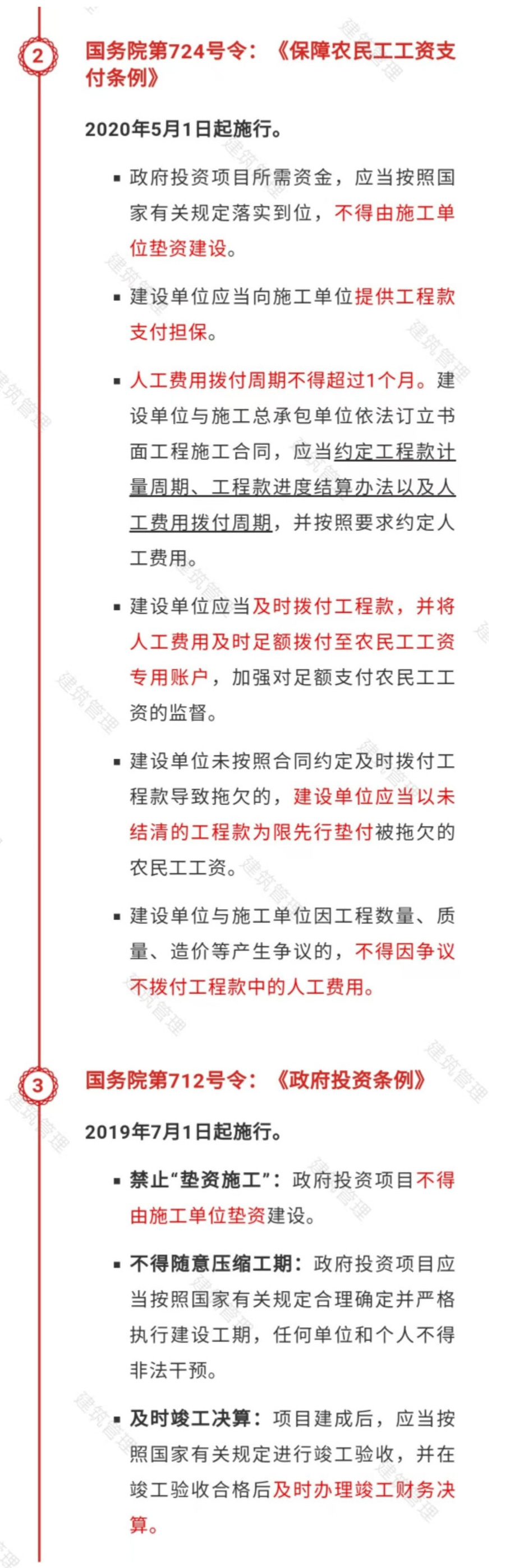
£¨Èý£©Ñϰѳ¬¸ß²ã½¨ÖþÉó²é¹Ø¡£ÑϸñÖ´ÐС¶×¡·¿ºÍ³ÇÏ罨É貿¡¢¹ú¼ÒÉú³¤¸ïÐÂί¹ØÓÚ½øÒ»²½ÔöÇ¿¶¼»áÓ뽨Öþ·çòÖÎÀíµÄ֪ͨ¡·£¬°Ñ³¬¸ÅÂÔÁ¿ÃñÖÚ½¨Öþ¡¢³¬¸ß²ã½¨ÖþºÍÖØµãµØ¶Î½¨Öþ×÷Ϊ¶¼»áÖØ´ó½¨ÖþÏîÄ¿½øÐÐÖÎÀí¡£ÆäÖУ¬¶Ô100Ã×ÒÔÉϽ¨ÖþÓ¦ÑϸñÖ´Ðг¬Ï޸߲㽨Öþ¹¤³Ì¿¹ÕðÉè·ÀÉóÅúÖÆ¶È£¬Óë¶¼»á¹æÄ£¡¢¿Õ¼ä±ê×¼ÏàÊÊÒË£¬ÓëÏû·À¾ÈÔ®ÄÜÁ¦ÏàÆ¥Å䣻ÑϸñÏÞÖÆÐ½¨250Ã×ÒÔÉϽ¨Öþ£¬È·Ð轨ÉèµÄ£¬Òª½áºÏÏû·ÀµÈרÌâÂÛÖ¤½øÐн¨Öþ¼Æ»®Éó²é£¬²¢±¨×¡·¿³ÇÏ罨É貿±¸°¸£»²»µÃн¨500Ã×ÒÔÉϳ¬¸ß²ã½¨Öþ¡£
£¨ËÄ£©ÂäʵÏîÄ¿¾ö²ß×ÉѯÆÀ¹ÀÖÆ¶È¡£ÏîÄ¿ÉóÅú£¨Åú×¼£©²¿·ÖÔÚÉóÅú£¨Åú×¼£©ÏîĿʱƾ¾ÝÓйػ®¶¨Ó¦Î¯ÍÐ×ÉѯÆÀ¹ÀµÄ£¬±ØÐëÏÈÍê³ÉίÍÐ×ÉѯÆÀ¹À³ÌÐò£¬ÔÙ×÷³öÉóÅú£¨Åú×¼£©¾ö¶¨¡£ÆÀ¹À»ú¹¹ÒªÔöÇ¿¶Ô¹¤³ÌÄþ¾²ÖÊÁ¿µÄÆÀ¹À£¬¶Ô³ö¾ßµÄÆÀ¹ÀÂÛÖ¤Òâ¼ûµ£ÂôÁ¦ÈΣ¬Í¶×ÊÖ÷¹Ü²¿·ÖÒªÔöÇ¿ÆÀ¹ÀÖÊÁ¿ÆÀ¼ÛÖÎÀí¡£
¶þ¡¢ÑϸñÖ´ÐÐÏîÄ¿ÖÎÀíÖÆ¶ÈºÍ³ÌÐò
£¨Ò»£©ÑϸñÂäʵ¡°ÏîÄ¿ËÄÖÆ¡±¡£ÂäʵÏîÄ¿·¨ÈËÔðÈÎÖÆ£¬ÏîÄ¿µ¥Î»ºÍ·¨¶¨´ú±íÈ˶ÔÏîÄ¿½¨ÉèµÄÄþ¾²ÖÊÁ¿¸º×ÜÔð¡£ÂäÊÃ÷ÈÕбêͶ±êÖÆ£¬Æ¾¾Ý¡¶ÕбêͶ±ê·¨¡·¡¶±ØÐëÕбêµÄ¹¤³ÌÏîÄ¿»®¶¨¡·¡¶±ØÐëÕбêµÄ»ù´¡ÉèÊ©ºÍ¹«ÓÃÊÂÒµÏîÄ¿¹æÄ£»®¶¨¡·µÈÒªÇó×öºÃÏîÄ¿ÕÐͶ±êÊÂÇ飬²¢½«Ç¿ÖÆÐÔÄþ¾²ÖÊÁ¿±ê×¼µÈ×÷ΪÕбêÎļþµÄʵÖÊÐÔÒªÇóºÍÌõ¼þ¡£Âäʵ¹¤³Ì¼àÀíÖÆ£¬¼àÀíµ¥Î»ÒªÈÏÕæÂÄÐмàÀíÖ°Ôð£¬ÌرðÒªÔöÇ¿¶ÔÒªº¦¹¤Ðò¡¢ÖØÒª²¿Î»ºÍÒþ±Î¹¤³ÌµÄ¼à¶½¼ì²é¡£ÂäʵÌõÔ¼ÖÎÀíÖÆ£¬½¨É蹤³ÌµÄ¿±²ìÉè¼Æ¡¢Ê©¹¤¡¢É豸ÖÊÁϲɹººÍ¹¤³Ì¼àÀíµÈÒªÒÀ·¨¶©Á¢ÌõÔ¼£¬²¢Ã÷È·Äþ¾²ÖÊÁ¿ÒªÇóÒÔ¼°Î¥Ô¼ÔðÈεȡ£
£¨¶þ£©¿ÆÑ§È·¶¨²¢ÑϸñÖ´ÐкÏÀí½¨É蹤ÆÚ¡£Æ¾¾Ý¹ú¼ÒÓйػ®¶¨£¬ÔÚ³ä·ÖÆÀ¹ÀÂÛÖ¤µÄ»ù´¡ÉÏ¿ÆÑ§È·¶¨ºÏÀí½¨É蹤ÆÚ£¬±ÜÃâ±ß¿±²ì¡¢±ßÉè¼Æ¡¢±ßÊ©¹¤¡£ÑϸñÖ´Ðн¨É蹤ÆÚ£¬Èκε¥Î»ºÍ¸öÈ˲»µÃ²»·¨¸ÉÔ¤¡¢ÈÎÒâѹËõºÏÀí¹¤ÆÚ¡£È·Ðèµ÷½â¹¤ÆÚµÄ£¬±ØÐë¾¹ý³ä·ÖÂÛÖ¤£¬²¢½ÓÄÉÏàÓ¦²½·¥£¬Í¨¹ýÓÅ»¯Ê©¹¤×éÖ¯µÈ£¬È·±£¹¤³ÌÄþ¾²ÖÊÁ¿¡£
£¨Èý£©Ñϸñ¹¤³ÌÔì¼ÛºÍ½¨Éè×ʽðÖÎÀí¡£ÏîÄ¿ÕбêͶ±êÈ·¶¨µÄÖбê¼Û¸ñÒªÌåÏÖºÏÀíÔì¼ÛÒªÇ󣬶žøÔì¼Û¹ýµÍ´øÀ´µÄÄþ¾²ÖÊÁ¿ÎÊÌâ¡£Õþ¸®Í¶×ÊÏîÄ¿ËùÐè×ʽðÓ¦µ±Æ¾¾Ý¹ú¼ÒÓйػ®¶¨È·±£Âäʵµ½Î»£¬²»µÃÓÉÊ©¹¤µ¥Î»µæ×ʽ¨É裬²»µÃËæÒâËõ¼õÕþ¸®Í¶×ʼƻ®Ã÷È·µÄͶ×ʹæÄ£¡£ÑϽû×ªÒÆ¡¢ÇÖÕ¼¡¢Å²ÓÃÕþ¸®Í¶×Ê×ʽð¡£
£¨ËÄ£©Ñϸñ×éÖ¯ÏîÄ¿¿¢¹¤ÑéÊÕ¡£ÏîÄ¿½¨³Éºó£¬Ó¦µ±Æ¾¾Ý¹ú¼ÒÓйػ®¶¨×éÖ¯¿¢¹¤ÑéÊÕ£¬½«¹¤³ÌÖÊÁ¿×÷Ϊ¿¢¹¤ÑéÊÕµÄÖØÒªÄÚÈÝ¡£¹¤³ÌÖÊÁ¿µÖ´ï»®¶¨ÒªÇóµÄ£¬·½¿Éͨ¹ý¿¢¹¤ÑéÊÕ£»¹¤³ÌÖÊÁ¿Î´µÖ´ïÒªÇóµÄҪʵʱÕû¸Ä£¬Ö±ÖÁÇкϹ¤³ÌÖÊÁ¿Ïà¹ØÑéÊÕ±ê×¼ºó£¬·½¿É½»¸¶Ê¹Óá£
£¨Î壩Ñϸñ×öºÃÏîÄ¿µµ°¸ÊÂÇé¡£´ß´ÙÏîÄ¿µ¥Î»Æ¾¾Ý¹ú¼ÒÓйػ®¶¨ÔöÇ¿ÏîÄ¿µµ°¸ÖÎÀí£¬×öºÃÏîÄ¿ÉóÅú¡¢ÊµÊ©¡¢¿¢¹¤ÑéÊյȸ÷»·½ÚÓйØÎļþ×ÊÁϵÄÊÕ¼¯¡¢ÕûÀí¡¢¹éµµ¡¢Òƽ»µÈÊÂÇ飬ȷ±£×ÊÁÏÎÞȱʧÒÅ©¡£
Èý¡¢ÔöÇ¿ÏîĿʵʩÊÂÖÐʺó¼à¹Ü
£¨Ò»£©ÔöǿͶ×ʹæÔòÖ´·¨¡£Ç¿»¯¡¶Õþ¸®Í¶×ÊÌõÀý¡·¡¶ÆóҵͶ×ÊÏîÄ¿Åú×¼ºÍ±¸°¸ÖÎÀíÌõÀý¡·ÖƶÈÖ´ÐУ¬ÔöÇ¿¶ÔÍâµØÇøÍ¶×ÊÏîÄ¿ÌØ±ðÊDZ¸°¸ÀàÏîÄ¿µÄÊÂÖÐʺó¼à¹Ü£¬½«ÏîÄ¿ÊÇ·ñƾ¾ÝÉóÅú£¨Åú×¼¡¢±¸°¸£©µÄÏîÄ¿½¨ÉèËùÔÚ¡¢½¨Éè¹æÄ£¡¢½¨ÉèÄÚÈݵȽøÐн¨Éè×÷ΪºË²éÖØµã¡£
£¨¶þ£©ÔöÇ¿ÖÐÑëÔ¤ËãÄÚͶ×ÊÏîÄ¿¼à¹Ü¡£ÖÐÑëÔ¤ËãÄÚͶ×ÊÏîÄ¿µÄÈÕ³£¼à¹ÜÖ±½ÓÔðÈε¥Î»¶ÔÏîÄ¿µ¥Î»¿ªÕ¹°´ÆÚ»òδ±ØÆÚ¼ì²é£¬ÈÕ³£¼à¹ÜÖ±½ÓÔðÈε¥Î»Öеļà¹ÜÔðÈÎÈË¡°Èýµ½ÏÖ³¡¡±£¬ÒÔ¼°¸÷¼¶Éú³¤¸ïв¿·Ö×éÖ¯¿ªÕ¹ÖÐÑëÔ¤ËãÄÚͶ×ÊÏîÄ¿ÊÂÖÐʺó¼à¹Ü£¬¾ùÒª½«¹¤³ÌÄþ¾²ÖÊÁ¿×÷ÎªÖØÒª¼à¹ÜÄÚÈÝ£¬¹ØÓÚ·¢Ã÷µÄ¹¤³ÌÄþ¾²ÖÊÁ¿ÎÊÌâҪʵʱÕû¸Äµ½Î»¡£µØ·½°²ÅŵÄÕþ¸®Í¶×ÊÒ²Òª²ÎÕÕÉÏÊöÒªÇóÔöÇ¿¹¤³ÌÄþ¾²ÖÊÁ¿¼à¹Ü¡£
£¨Èý£©·¢»ÓÉ󼯡¢¶½²éµÈ¼à¶½×÷Ó᣻ý¼«ÅäºÏ¹ØÓÚ»ù´¡ÉèÊ©½¨ÉèÏîÄ¿ºÍÕþ¸®Í¶×ÊÖÎÀíµÄÉ󼯡¢¶½²éµÈ¡£¶Ô·¢Ã÷µÄ¹¤³ÌÄþ¾²ÖÊÁ¿µÈÎÊÌ⣬Ҫ´ß´ÙÓйصط½ºÍµ¥Î»ÏÞÆÚ½øÐÐÕû¸Ä¡£
£¨ËÄ£©ÔöÇ¿Éç»á¼à¶½¡£Æ¾¾ÝÓйػ®¶¨×öºÃ»ù´¡ÉèÊ©½¨ÉèÏîÄ¿ÐÅÏ¢¹ûÕæºÍÊ©¹¤ÏÖ³¡¹«Ê¾£¬»ý¼«½ÓÊÜÉç»á¼à¶½¡£¶ÔÓйص¥Î»¡¢¸öÈ˺ÍÐÂÎÅýÌå·´Ó¦µÄ¹¤³ÌÄþ¾²ÖÊÁ¿ÎÊÌ⣬Ҫ°´»®¶¨ÈÏÕæºË²é´¦Àí¡£
ËÄ¡¢Ç¿»¯¹¤³ÌÄþ¾²ÖÊÁ¿ÎÊÌâ³Í½äÎÊÔð
£¨Ò»£©ÔöÇ¿Äþ¾²ÖÊÁ¿Ê¹ʳͽäÎÊÔð¡£»ù´¡ÉèÊ©½¨ÉèÏîÄ¿±¬·¢ÖØ´óÄþ¾²ÖÊÁ¿Ê¹ʵģ¬ÒªÆ¾¾Ý¹ú¼ÒÓйػ®¶¨£¬ÓÉÓйز¿·ÖÒÀ·¨×·¾¿ÏîÄ¿µ¥Î»¡¢¼à¹ÜÔðÈε¥Î»ºÍ¿±²ìÉè¼Æ¡¢Ê©¹¤¡¢¼àÀíµÈµ¥Î»ÒÔ¼°Ïà¹ØÈËÔ±µÄÖ´·¨ÔðÈΡ£
£¨¶þ£©ÔöÇ¿ÖÐÑëÔ¤ËãÄÚͶ×ÊÏîÄ¿¹¤³ÌÖÊÁ¿ÎÊÌâ³Í½äÎÊÔð¡£¹ØÓÚ¹¤³ÌÖÊÁ¿±£´æÖØ´óÎÊÌâµÄÖÐÑëÔ¤ËãÄÚͶ×ÊÏîÄ¿£¬³ýÒÀ·¨×·¾¿Ïà¹Øµ¥Î»ºÍÈËÔ±µÄÖ´·¨ÔðÈÎÍ⣬¸÷¼¶Éú³¤¸ïв¿·Ö»¹Ó¦Æ¾¾Ý¡¶Õþ¸®Í¶×ÊÌõÀý¡·¡¶ÖÐÑëÔ¤ËãÄÚͶ×ʲ¹ÌùºÍÌùÏ¢ÏîÄ¿ÖÎÀí²½·¥¡·¡¶ÖÐÑëÔ¤ËãÄÚÖ±½ÓͶ×ÊÏîÄ¿ÖÎÀí²½·¥¡·µÈÓйػ®¶¨£¬½ÓÄÉͨ±¨ÅúÆÀ¡¢Í£Ö¹²¦¸¶°²ÅÅÖÐÑëÔ¤ËãÄÚͶ×Ê¡¢ÔÚһ׼ʱÆÚºÍ¹æÄ£ÄÚ²»ÔÙÊÜÀí¸ÃÏîÄ¿µ¥Î»×ʽðÉêÇ뱨¸æ¡¢½«Ïà¹ØÐÅÏ¢ÄÉÈëÈ«¹úÐÅÓÃÐÅÏ¢¹²ÏíÆ½Ì¨ÊµÊ©ÁªºÏ³Í½äµÈ²½·¥£¬¶ÔÏà¹Øµ¥Î»ºÍÈËÔ±ÓèÒԳͽ䡣
¸÷¼¶Éú³¤¸ïв¿·ÖÒª¸ß¶ÈÖØÊÓ»ù´¡ÉèÊ©½¨ÉèÏîÄ¿Äþ¾²ÖÊÁ¿ÊÂÇ飬ÒÔ¶ÔÈËÃñȺÖڸ߶ÈÂôÁ¦µÄ̬¶È£¬ÔöÇ¿×éÖ¯Áìµ¼£¬¼Ó´óÊÂÇéÁ¦¶È£¬²ã²ãѹʵÔðÈΣ¬ÇÐʵÔöÇ¿»ù´¡ÉèÊ©½¨ÉèÏîÄ¿ÖÎÀí£¬²»¾øÌá¸ß»ù´¡ÉèÊ©¹¤³ÌÖÊÁ¿£¬È·±£¹¤³ÌÄþ¾²¡£
±¾Í¨Öª×ÔÓ¡·¢Ö®ÈÕÆðÊ©ÐС£
¹ú¼ÒÉú³¤¸ïÐÂί
2021Äê6ÔÂ19ÈÕ